使用金属检测机、X射线检测机?还是同时使用两种检测方式?

如何选择合适的检测技术以进行产品安全和质量控制
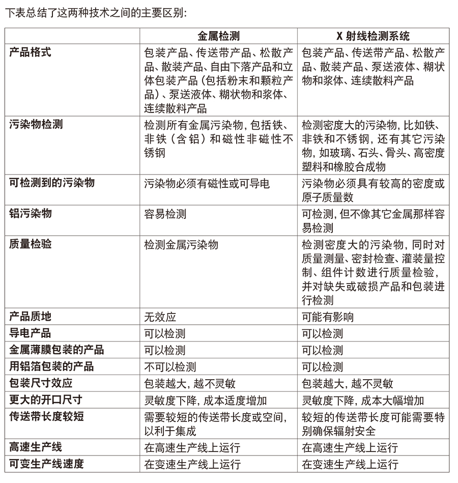
将帮助食品和药品制造商决定投资哪种检测技术,以确保其产品的质量和安全性。 金属检测机、X 射线检测系统,还是同时使用两种检测方式总结了两种技术的利弊,可指导您完成决策过程。
多年来,金属检测机和 X射线检测为防止物理污染物提供了第一道防线。 然而,广泛的软件和工程改进意味着,不能立即清楚哪种技术将提供较好的性能。
首先描述了金属检测机和 X射线检测系统的工作原理,然后评估了每种技术在一系列应用中的性能。
非金属包装中的铝污染物
铝箔包装中的金属污染物
非金属包装中的金属污染物
自由流动产品中的金属污染物
任何包装中的非金属污染物
质量控制问题不涉及污染物

食品和药品的最终质量取决于生产过程中尽职调查的水平,以及制造商为保持成品中无污染物所 做的努力。 食品和医药产品制造商有责任遵守行业法律法规。全球食品安全倡议 (GFSI) 中的标准,其中包括 英国零售商协会 (BRC)、食品安全体系认证 22000 (FSSC22000) 和国际食品功能标准 (IFS),规定 在可能识别出污染风险的食品工业中需要进行有效的检测过程。监管严格的制药行业中制造商也 需要遵循合规要求。 选择确定潜在污染物的保护和检测设备可能大大影响产品质量和安全以及消费者的信心。 制造商面临的检测选择中,一个关键问题是安装金属检测系统还是 X 射线检测系统,还是两种同 时安装。本白皮书将帮助您做出决定。它首先简要说明这两种技术是如何工作的。了解它们的优缺 点,有助于您理解为什么在一条生产线的不同点上一种技术可能比另一种技术性能更佳。 然后,本白皮书回顾了在一系列应用中这两种技术的性能。在某些情况下,金属检测比较好用,而 在其他情况下 X 射线检测又更胜一筹。但并非所有情况下区分都是这么鲜明。通常,它们之间没有 太多的选择。有时,最可靠的解决方案可能是在生产线不同的位置上安装两种技术。







管理员
该内容暂无评论